通知

通知

    beat365中文登录入口关于第十九届“挑战杯”全国大学生课外学术科技作品竞赛“人工智能+”专项赛申报项目的公示

    日期:2025-07-19来源:团委(创新创业学院) 浏览量:

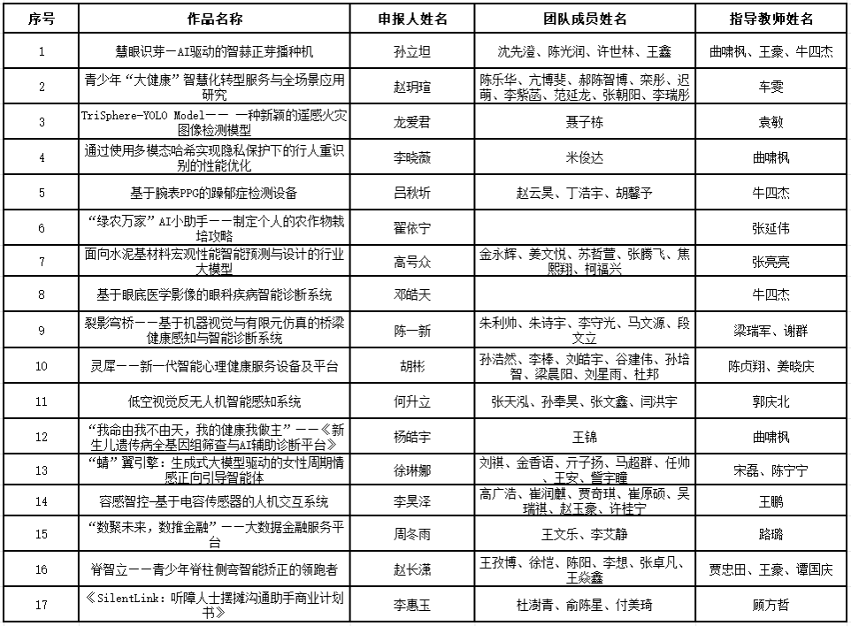
    根据《关于组织开展第十九届“挑战杯”全国大学生课外学术科技作品竞赛“人工智能+”专项赛的通知》要求,现将beat365中文登录入口申报项目情况公示如下(排序不分先后)。

    一、创意赛

    二、应用赛

    三、挑战赛

    公示期间,如有异议,请以电话或书面形式向团委(创新创业学院)反映。

    公示期限:2025年7月19日至2025年7月23日

    受理时间:8:00-12:00,14:00-17:30

    受理地点:创新创业学院A座400室

    受理电话:0531-89736791